Arquitectura C4 Model

Arquitectura de Solución

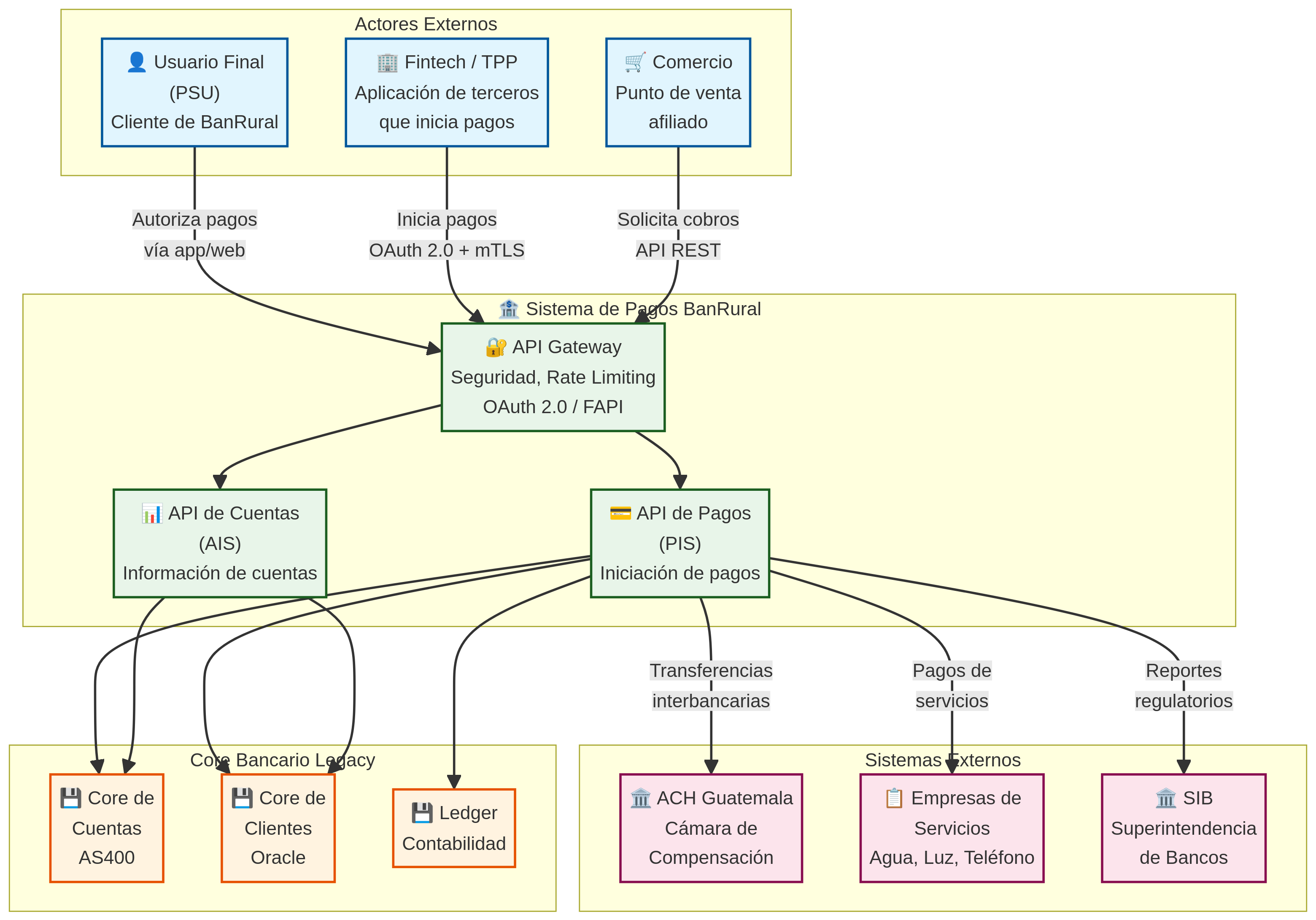
Visualización interactiva de la arquitectura del sistema de APIs de BanRural. Explora los diagramas de Contexto (Nivel 1) y Contenedores (Nivel 2).

Usuario Final (PSU)

Cliente de BanRural que autoriza pagos vía app o web

Fintech / TPP

Aplicación de terceros que inicia pagos en nombre del usuario

Comercio

Punto de venta afiliado que solicita cobros

OAuth 2.0 + mTLS

API Gateway

Seguridad, Rate Limiting, OAuth 2.0 / FAPI

API de Cuentas (AIS)

Servicio de información de cuentas y saldos

API de Pagos (PIS)

Servicio de iniciación de pagos y transferencias

Core Bancario Legacy

Sistemas core: Cuentas (AS400), Clientes (Oracle), Ledger

Sistemas Externos

ACH Guatemala, Empresas de Servicios, SIB